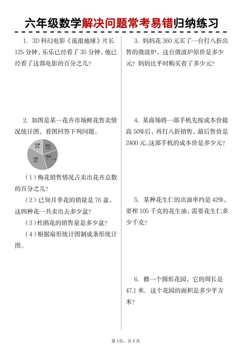
六年级上数学期末解决问题应用题

六年级上数学期末解决问题应用题
六年级上数学期末解决问题应用题

——预览已结束,还剩17页未读——
您已获得此文档下载权限,请点击底部下载完整文档

下载权限
查看
  • 免费下载
    评论并刷新后下载
    登录后下载
  • {{attr.name}}:
您当前的等级为
登录后免费下载登录 小黑屋反思中,不准下载! 评论后刷新页面下载评论 支付以后下载 请先登录 您今天的下载次数(次)用完了,请明天再来 支付积分以后下载立即支付 支付以后下载立即支付 您当前的用户组不允许下载升级会员
您已获得下载权限 您可以每天下载资源次,今日剩余
温馨提示:本站提供的一切软件、教程和内容信息都来自网络收集整理,仅限用于学习和研究目的;不得将上述内容用于商业或者非法用途,否则,一切后果请用户自负,版权争议与本站无关。用户必须在下载后的24个小时之内,从您的电脑或手机中彻底删除上述内容。如果您喜欢该程序和内容,请支持正版,购买注册,得到更好的正版服务。我们非常重视版权问题,如有侵权请邮件【 lrzy8@qq.com 】与我们联系处理。敬请谅解!

给TA打赏
共{{data.count}}人
人已打赏
历史数学

六年级上数学期末质量检测卷1《冀教版》

2026-1-14 6:06:16

历史数学

六年级上数学期末测试卷11《西师版》

2026-1-14 6:07:09

0 条回复 A文章作者 M管理员
    暂无讨论,说说你的看法吧
购物车
优惠劵
今日签到
有新私信 私信列表
搜索